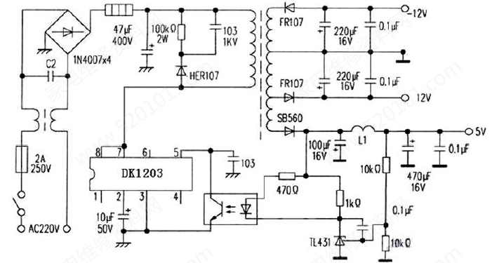
DVD视盘机电路结构和工作原理视频摘要:介绍DVD视盘机电路结构,包括电源电路、控制电路和信号处理电路等,详细阐述了工作原理,包括信号输入、处理和输出等环节。

DVD视盘机的电路结构和工作原理 视频
1.仅限用于学习和研究目的;不得将上述内容用于商业或者非法用途,否则,一切后果请用户自负。我们非常重视版权问题,如有侵权请点击版权投诉。敬请谅解!
2.如遇下载链接失效、解压密码错误等问题请点击 提交工单
3.在下载源码前,请务必要仔细阅读并接受 购前/下载协议 购买即视为您同意该协议!
蓝星智库 » DVD视盘机的电路结构和工作原理视频
