全新全自动付费进群系统,提供独立付费进群系统源码,助力构建付费内容平台系统。,为了满足市场对高效、便捷付费进群系统的需求,本摘要介绍了最新全自动付费进群系统源码,该系统具备自动化操作、高效管理付费群组的功能,同时提供源码支持,方便用户快速搭建付费内容平台,该系统还具有SEO优化特点,有助于提高网站在搜索引擎中的排名。
附件
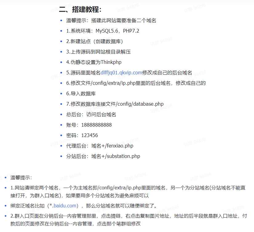
最新全自动付费进群系统 独立付费进群系统源码 付费内容平台系统源码
ZIP压缩包
百度网盘下载
下载文件

相关阅读:
1、模特天使网源码ny1985美女图片站模板ny1985美女图片站源码
2、出售支付宝接口淘宝COD一单500附带价值998元的无需网站免费申请COD与支付宝接口即时到账教程
3、支付宝转账截图软件支付宝收入展示修改软件最新绿色免费下载版
4、飞天侠淘宝客系统最新V6.0至尊商业版完美破解+仿卷皮网模板+一键采集商品+u站采集
5、爱蜗影视优码双端影视+支持对应苹果CMS+支持代理+在线支付【源码+教程】
6、企业记账报税公司注册商务服务网站pbootcms模板,财务会计类网站搭建【源码+教程】
7、最新微信社区小程序+APP+后台,附带超详细完整搭建教程【源码+教程】
1.仅限用于学习和研究目的;不得将上述内容用于商业或者非法用途,否则,一切后果请用户自负。我们非常重视版权问题,如有侵权请点击版权投诉。敬请谅解!
2.如遇下载链接失效、解压密码错误等问题请点击 提交工单
3.在下载源码前,请务必要仔细阅读并接受 购前/下载协议 购买即视为您同意该协议!
蓝星智库 » 最新全自动付费进群系统 独立付费进群系统源码 付费内容平台系统源码,智能付费社群管理系统




