
尚硅谷系列Android开发培训课程:Android项目——硅谷社交项目,一套完整的开发教程。本课程以实战开发讲解具体的项目开发流程。本课程适用于某些Android基础人员的改进和学习。共有70个课件和源代码,共5.1G

项目功能描述:
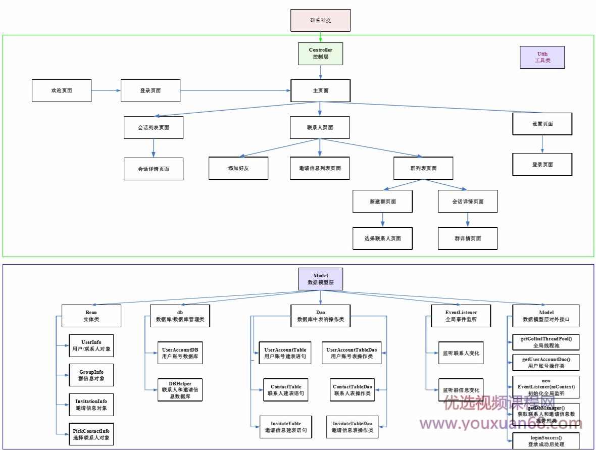
1. 功能1:集成环信,欢迎页面
2. 功能二:登录页面
3. 功能3:主页
4. 功能4:设置页面
5. 功能5:联系人列表页面
6. 功能六:添加好友
7. 功能7:邀请页面
8. 功能八:会话页面
9. 功能9:主页会话页面
10. 功能10:群列表页面
11. 功能11:新建群页
12. 功能12:组联系人选择页面
13. 功能13:群细节
尚硅谷:Android项目-硅谷社交项目 (5.1G)
01_项目简介.avi (49.9M)
02_项目功能演示.avi (68M)
03_环信SDK介绍.avi (110.5M)
04_环信官方demo演示.avi (75.7M)
05_应用程序分包.avi (23.5M)
06_集成EaseUIUII.avi (210.6M)
欢迎页面布局.avi (37.6M)
08_应用名称和logo修改.avi (28.7M)
09_欢迎页面.avi (56.7M)
10_全局数据处理和全局线程池.avi (51.7M)
11_登录页面布局绘制.avi (69.5M)
12_注册.avi (74.7M)
13_创建用户账户信息数据库.avi (123.7M)
14_登录.avi (86.4M)
15_主页布局.avi (94.8M)
16_主页逻辑处理.avi (63.8M)
17_设置页面布局.avi (46.7M)
18_设置页面逻辑处理.avi (58.5M)
19_联系人列表页面.avi (87.7M)
20_添加联系人页面布局.avi (91.5M)
21_搜索按钮业务逻辑处理.avi (58.3M)
22_添加按钮业务逻辑处理.avi (26.8M)
23_创建联系表.avi (104.2M)
24_联系人表的操作类.avi (102.2M)
25_创建邀请信息表.avi (33.8M)
26_邀请信息表的操作类别.avi (118.4M)
27_管理邀请信息和联系人数据库.avi (49M)
28_Sputils工具.avi (55.4M)
29_全局监听联系人变更.avi (124.5M)
处理30_红点.avi (109.9M)
31_邀请信息列表页面布局.avi (34.3M)
32_邀请信息列表页面适配器.avi (190.1M)
33_debug调试.avi (75.6M)
34_Listview回调监控接口.avi (127.9M)
35_注册联系人邀请信息变更的广播.avi (28.6M)
36_从环信服务器获取联系信息.avi (74.6M)
37_广播电台注册联系人变更.avi (26.4M)
38_长按listview条目删除该条目的联系人.avi (122.4M)
39_Listview条目点击事件和会话详情页面实现.avi (67.9M)
40_主页会话列表页面.avi (58.3M)
41_组目的点击事件.avi (47.6M)
42_群列表页面listview初始化.avi (90.7M)
43_群列表页面适配器.avi (26.9M)
44_从环信服务器获取群组联系人信息和条目点击事件.avi (99.7M)
45_创建新的点击监控和刷新页面.avi (34.8M)
46_新组页面布局.avi (75.3M)
47_新组的逻辑处理.avi (97.9M)
48_选择联系人页面布局.avi (34.5M)
49_选择联系人适配器.avi (102.4M)
50_listview条目点击事件.avi (44.3M)
点击保存按钮,点击事件事件.avi (50.9M)
52_群邀请信息变化监控.avi (99.1M)
53_联系人信息页面群邀请变更广播监听.avi (30.3M)
54_邀请信息列表页面组邀请信息变更广播监控.avi (11.5M)
55_完成邀请信息适配器(群).avi (82.9M)
56_群邀请列表接受和拒绝按钮.avi (92.3M)
57_跳转到群细节页面.avi (41.2M)
58_组详细页面布局.avi (37M)
59_初始化button按钮显示和退出广播.avi (101.7M)
60_gridview初始化.avi (32.9M)
61_gridview适配器ite布局.avi (94.4M)
62_gridview适配器普通群成员展示数据.avi (39.8M)
完成Gridview适配器.avi (98.7M)
64_从环信服务器获取所有组成员.avi (42.3M)
65_删除组成员.avi (47M)
66_添加组成员.avi (56M)
67_显示已存在的群成员.avi (51.3M)
68_gridview触摸事件.avi (29M)
69_会话详情页面注册群销毁广播.avi (44.1M)
70_总结回顾.avi (33.1M)
附件
Android项目之硅谷社交项目,完整安卓项目开发流程
5.07 GB
百度云盘资源
百度云盘分享下载
下载文件
1.仅限用于学习和研究目的;不得将上述内容用于商业或者非法用途,否则,一切后果请用户自负。我们非常重视版权问题,如有侵权请点击版权投诉。敬请谅解!
2.如遇下载链接失效、解压密码错误等问题请点击 提交工单
3.在下载源码前,请务必要仔细阅读并接受 购前/下载协议 购买即视为您同意该协议!
蓝星智库 » Android项目之硅谷社交项目,完整安卓项目开发流程

